La carpe et le lapin, mon intégré
La carpe et le lapin, mon intégré
#1 par babaas » 25 Jan 2020 à 16:06
Cela fait bien longtemps que je n'étais intervenu sur le forum.
Mais cela ne m'a pas empêché de travailler un peu sur la hi-fi.
Je vais donc vous décrire mon nouveau bébé fait à la mano : un ampli intégré.
Pour cela j'ai voulu essayer d'associer ce qui semble incompatible, le tube et le numérique.
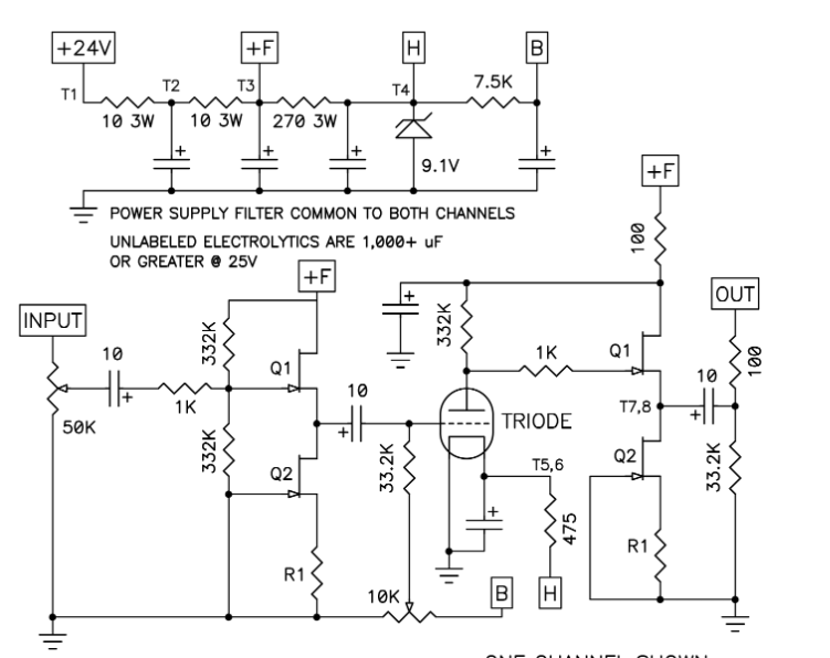
Concernant la partie préampli, j'ai fait appel au travail de Nelson Pass et son B1.
Il utilise un nouveau tube qui se comporte comme une triode, le Nutube de Korg :
https://korgnutube.com/en/
http://www.firstwatt.com/pdf/art_diy_nutube_preamp.pdf
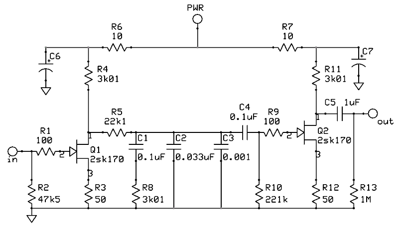
Concernant l'étage phono (peux pas m'en passer !), le choix s'est porté sur une base du Pacific et ses J-Fet :
L'alim est une base Studer 90 faible bruit.
Enfin, l'amplification est en class D à base de module NC400 de Hypex.
https://www.diyclassd.com/img/upload/doc/ncore/nc400/Documentation/NC400_04xx.pdf
Du coup, cela donne ça :
Voilou. Maintenant, si vous demandez à un technicien ou concepteur avec un peu de bouteille, il vous dira sûrement que c'est de la merdasse en boite.
Mais le résultat dépasse mes espérances, et surtout la restitution me plaît grandement.
-

babaas - 500 watts

- Messages: 6585
- Inscription: 30 Juin 2010 à 14:34
- Localisation: Toulouse
-
Re: La carpe et le lapin, mon intégré
#2 par opera » 25 Jan 2020 à 16:51
Ça n'est peut-être pas tout à fait comparable mais dans mon bazar j'associe pre phono a tube et ampli numérique et cela marche fort bien.
-

opera - 500 watts

- Messages: 5589
- Inscription: 24 Oct 2010 à 18:51
- Localisation: Lyon
Re: La carpe et le lapin, mon intégré
#3 par mkl » 25 Jan 2020 à 18:22
“It's entertainment, not dialysis.” (Nelson Pass)
-

mkl - 500 watts

- Messages: 16424
- Inscription: 21 Oct 2010 à 19:34
- Localisation: Bretagne Zone HR
-
Re: La carpe et le lapin, mon intégré
#4 par Tron_ic » 25 Jan 2020 à 21:58
Pour ceux que ça intéresse notre ami Gilles allias Gilougilou à monté ce même préamplificateur ! Il en à fait la description dans son fil voir ici le début : Re: 300 b et grosses copines, et quelques butinages
Vous y trouverez également mon avis architecture et aussi quelques autres considérations et remarques sur ce montage.
Bonne lecture. Salutations. Tony
Le Blog audio de Tony
-

Tron_ic - 100 watts

- Messages: 3189
- Inscription: 08 Nov 2011 à 11:33
- Localisation: Switzerland
Re: La carpe et le lapin, mon intégré
#5 par FAYET » 25 Jan 2020 à 22:11
Bravo pour ta perséverance
-

FAYET - 100 watts

- Messages: 3424
- Inscription: 29 Déc 2012 à 12:16
- Localisation: plein sud aussi
-
Re: La carpe et le lapin, mon intégré
#6 par babaas » 26 Jan 2020 à 11:30
mkl » 25 Jan 2020, 17:22 a écrit:Je suis content de voir que tu as fini par résoudre tes soucis et que ça marche.
Oui, faut dire aussi que j'ai commis des fautes de débutant au départ.
J'en profite pour remercier toutes les personnes qui m'ont aidé sur ce projet.
Tron_ic a écrit:Bonsoir Babaas, bonsoir à tous,
Pour ceux que ça intéresse notre ami Gilles allias Gilougilou à monté ce même préamplificateur ! Il en à fait la description dans son fil voir ici le début : Re: 300 b et grosses copines, et quelques butinages
Vous y trouverez également mon avis architecture et aussi quelques autres considérations et remarques sur ce montage.
Bonne lecture. Salutations. Tony
Il y a beaucoup de littérature sur ce nutube.
Après tout dépend de ton niveau d'exigence et de ce que tu recherches dans le domaine.
Il existe, certes, des montages beaucoup plus linéaires et avec moins de distorsions mais c'est plus chiant.
-

babaas - 500 watts

- Messages: 6585
- Inscription: 30 Juin 2010 à 14:34
- Localisation: Toulouse
-
Re: La carpe et le lapin, mon intégré
#7 par AJMARS » 26 Jan 2020 à 11:34
babaas » 25 Jan 2020, 15:06 a écrit:Coucou la verdure,
Cela fait bien longtemps que je n'étais intervenu sur le forum.
Mais cela ne m'a pas empêché de travailler un peu sur la hi-fi.
Je vais donc vous décrire mon nouveau bébé fait à la mano : un ampli intégré.
Pour cela j'ai voulu essayer d'associer ce qui semble incompatible, le tube et le numérique.
Concernant la partie préampli, j'ai fait appel au travail de Nelson Pass et son B1.
Il utilise un nouveau tube qui se comporte comme une triode, le Nutube de Korg :
https://korgnutube.com/en/
[ Image ]
http://www.firstwatt.com/pdf/art_diy_nutube_preamp.pdf
Concernant l'étage phono (peux pas m'en passer !), le choix s'est porté sur une base du Pacific et ses J-Fet :
[ Image ]
L'alim est une base Studer 90 faible bruit.
Enfin, l'amplification est en class D à base de module NC400 de Hypex.
https://www.diyclassd.com/img/upload/doc/ncore/nc400/Documentation/NC400_04xx.pdf
Du coup, cela donne ça :
[ Image ]
[ Image ]
Voilou. Maintenant, si vous demandez à un technicien ou concepteur avec un peu de bouteille, il vous dira sûrement que c'est de la merdasse en boite. :cheesygrin:
Mais le résultat dépasse mes espérances, et surtout la restitution me plaît grandement.
Si tu voulais un peu de tube devant tes Hypex, tu aurais aussi pu mettre simplement un tube à gain faible, genre ECC82 ou 6SN7, tu aurais pu jouer au tube rolling (stone)....
A plus
André
-

AJMARS - 500 watts

- Messages: 36029
- Inscription: 21 Oct 2010 à 20:26
- Localisation: Marseille
-
Re: La carpe et le lapin, mon intégré
#8 par mkl » 26 Jan 2020 à 12:18
babaas » 26 Jan 2020, 10:30 a écrit:Oui, faut dire aussi que j'ai commis des fautes de débutant au départ.
Un débutant fait des fautes de débutant, un expert fait des fautes d'expert.
AJMARS a écrit:Si tu voulais un peu de tube devant tes Hypex, tu aurais aussi pu mettre simplement un tube à gain faible, genre ECC82 ou 6SN7, tu aurais pu jouer au tube rolling (stone)....
A plus
André
Oui, c'était sans doute aussi une bonne solution.
L'avantage du B1, c'est que le kit était facile à trouver (plus simple pour un débutant que de faire du "scratch", montage en l'air, tout ça) et avec le Nutube, pas de tube rolling donc pas de quête sans fin du tube NOS delamortquitue de plus en plus introuvable, aux mesures douteuses et au prix qui s'envole.
“It's entertainment, not dialysis.” (Nelson Pass)
-

mkl - 500 watts

- Messages: 16424
- Inscription: 21 Oct 2010 à 19:34
- Localisation: Bretagne Zone HR
-
Re: La carpe et le lapin, mon intégré
#9 par babaas » 26 Jan 2020 à 13:59
AJMARS » 26 Jan 2020, 10:34 a écrit:
Si tu voulais un peu de tube devant tes Hypex, tu aurais aussi pu mettre simplement un tube à gain faible, genre ECC82 ou 6SN7, tu aurais pu jouer au tube rolling (stone)....
A plus
André
Oui, au départ j'étais même parti là dessus mais audiophonics ne propose plus ce genre de kit.
Pas facile de trouver des kits fiables et intéressants.
Puis aussi, je dois reconnaitre que le montage de Pass m'intriguait.
Après, tout est modifiable dans le temps.
-

babaas - 500 watts

- Messages: 6585
- Inscription: 30 Juin 2010 à 14:34
- Localisation: Toulouse
-
Re: La carpe et le lapin, mon intégré
#10 par AJMARS » 26 Jan 2020 à 14:01
A plus
André
-

AJMARS - 500 watts

- Messages: 36029
- Inscription: 21 Oct 2010 à 20:26
- Localisation: Marseille
-
Re: La carpe et le lapin, mon intégré
#11 par H@R » 26 Jan 2020 à 22:45
-

H@R - 50 watts

- Messages: 725
- Inscription: 24 Oct 2010 à 12:36
- Localisation: Lyon
Re: La carpe et le lapin, mon intégré
#12 par LUX35 » 27 Jan 2020 à 01:35
Tron_ic » 25 Jan 2020, 20:58 a écrit:Bonsoir Babaas, bonsoir à tous,
Pour ceux que ça intéresse notre ami Gilles allias Gilougilou à monté ce même préamplificateur ! Il en à fait la description dans son fil voir ici le début : Re: 300 b et grosses copines, et quelques butinages
Vous y trouverez également mon avis architecture et aussi quelques autres considérations et remarques sur ce montage.
Bonne lecture. Salutations. Tony
Bonjour Tronic,
Désolé, ce ne sont pas les mêmes préamplis.
Si ces 2 préamplis utilisent le même tube Korg, celui de Gilougilou est un schéma de Pete Millet, celui de Babass est de Nelson Pass.
A+
Christophe
-

LUX35 - 50 watts

- Messages: 927
- Inscription: 02 Nov 2010 à 19:02
- Localisation: Sud Rennes
-
Re: La carpe et le lapin, mon intégré
#13 par Tron_ic » 27 Jan 2020 à 13:10
LUX35 a écrit:Désolé, ce ne sont pas les mêmes préamplis.
Oui en effet, Pete et Nelson ont fait leur propre circuit avec ce nutube.
Ceci étant dit et comme je l'ai fait remarqué ailleurs ce tube n'à pour moi aucun intérêt en hi-fi car il n'est pas exploitable seul ! Si on examine les 2 schémas on s'apercevra qu'il sont très similaire et qu'il exploitent le nutube en " sandwich " par des semi-conducteur en l'occurrence des FET !
Salutations. Tony
Le Blog audio de Tony
-

Tron_ic - 100 watts

- Messages: 3189
- Inscription: 08 Nov 2011 à 11:33
- Localisation: Switzerland
Re: La carpe et le lapin, mon intégré
#14 par mkl » 27 Jan 2020 à 13:26
Kanada et Pass étant spécialisés dans les montages à transistors (encore que le premier à fait quelques montages à tubes), il n’est pas surprenant qu’ils aient utilisé cette solution, mais est-il possible d’imaginer un schéma full tubes autour du nutube?
“It's entertainment, not dialysis.” (Nelson Pass)
-

mkl - 500 watts

- Messages: 16424
- Inscription: 21 Oct 2010 à 19:34
- Localisation: Bretagne Zone HR
-
Re: La carpe et le lapin, mon intégré
#15 par Tron_ic » 27 Jan 2020 à 14:14
mkl a écrit:mais est-il possible d’imaginer un schéma full tubes autour du nutube?
On peut bien sûr imaginer et faire beaucoup de choses la preuve ! Mais de là à ce que cela soit cohérent c'est autre chose.
Ce tube c'est une histoire marketing très bien ficelée et à ce titre je dit bravo c'est très fort ! Dans la pratique et comme je l'ai dit ce tube est inexploitable seul et le coupler à d'autres tubes me semble une idée un peu saugrenue !
Salutations. Tony
p.s.
pour qui souhaiteraient un préamplificateur ou buffer à tubes c'est très simple il suffit d'employer un vrai tube !
Le Blog audio de Tony
-

Tron_ic - 100 watts

- Messages: 3189
- Inscription: 08 Nov 2011 à 11:33
- Localisation: Switzerland
Re: La carpe et le lapin, mon intégré
#16 par LUX35 » 27 Jan 2020 à 15:44
Voici la traduction de la présentation de Nelson Pass concernant ce Nutube, je ne pense pas que ce soit du pur marketing,
cela reste un simple divertissement audiophile sur la H2.
Historiquement, l'amplification audio a consisté à éliminer toutes les formes de distorsion. Au début, la prémisse était que la faible distorsion était l'une des clés de la qualité audio et cela était certainement vrai lorsque les amplificateurs avaient beaucoup de distorsion. Mais au cours des quarante dernières années, la distorsion a été réduite à de très petites quantités et, en pratique, le problème est résolu.
Cependant, comme le maréchal McLuhan l'a noté il y a longtemps, nous transformons nos technologies matures en art et divertissement, et de nombreux audiophiles veulent quelque chose de différent - un son subjectivement bon.
En repensant aux jours de gloire du son à lampe, certains pensent que le deuxième caractère harmonique des circuits d'amplification à tube asymétrique est un élément important de la qualité sonore qu'ils souhaitent. Une plainte courante est que les enregistrements et la reproduction modernes sont «cliniques» et manquent de qualités «organiques». Dans l'instrument de musique et même dans l'industrie de l'enregistrement, des doses de distorsion de la 2e harmonique sont systématiquement ajoutées pour aider à créer «le son».
C'est un facteur de la popularité des amplificateurs à tube asymétrique dans les systèmes audio haut de gamme. Même les propriétaires d'amplificateurs de puissance audio techniquement précis choisissent parfois des préamplificateurs à lampes pour «réchauffer» le son.
Si, en tant que bricoleurs audiophiles, nous voulons enfreindre les règles et jouer avec une 2ème harmonique, nous voulons une manière bon marché et pratique de le faire. La première option consiste à acheter des triodes (par exemple 6922 à basse tension) et d'autres pièces ainsi que l'équipement pour construire et calibrer un étage de gain asymétrique avec juste la bonne quantité de 2e harmonique. Il s'agit d'une approche très enrichissante dont le seul inconvénient est le temps et l'argent.
Alternativement, la société d'instruments de musique Korg, en collaboration avec Noritake, a développé un Nutube, qui est une minuscule double triode de la taille d'une puce informatique qui fonctionne sur une petite quantité de puissance et délivre la 2e harmonique sur demande.
Outre la pure nouveauté, l'attrait du Nutube dans un circuit audio est le caractère Triode, permettant un ajustement de la distorsion en faisant fonctionner l'appareil dans une ligne de charge tension / courant spécifique. Pour une quantité donnée de courant à travers le tube, il y a un point où les effets de loi quadratique du courant de cathode et de la tension de plaque s'annulent, annulant la distorsion du 2e harmonique et laissant le 3e harmonique. Il s'agit du réglage de distorsion de sortie le plus bas.
Si vous augmentez la tension de la plaque, le circuit prend un caractère de distorsion de 2e harmonique de phase positive, et si vous abaissez la tension de plaque, il a la 2e harmonique de phase négative. Ces distorsions augmentent à mesure que vous ajustez la tension de la plaque plus loin du point nul.
Il y a quelques points à considérer, le principal étant: «Quel paramètre je veux?» Ce serait ce qui vous rendrait heureux, mais pour vous aider à y arriver, voici quelques conseils:
N'oubliez pas que le préampli est à inversion de phase. Afin d'obtenir la phase absolue correcte sortant du haut-parleur, vous devez inverser la phase après le préampli. L'endroit le plus simple pour ce faire est le haut-parleur. Bien sûr, si vous le préférez hors phase, cela me convient.
Lorsque vous inversez la phase de la sortie du Nutube pour obtenir la phase correcte, vous inversez également la phase de la deuxième harmonique, et maintenant elle devient la seconde négative.
C'est souvent ce que nous voulons, mais pas toujours. Habituellement, les gens décrivent la deuxième distorsion harmonique à phase négative comme ayant une scène sonore plus profonde et une illusion amplifiée de placement des instruments à cette profondeur. La deuxième distorsion harmonique en phase positive est souvent décrite comme plus proche, intime et peut-être plus détaillée.
Soyons clairs. Dans la mesure où cela fonctionne, c'est juste une astuce psycho-acoustique. Cela ne fonctionne pas pour tout le monde et n'est pas aussi bon sur la musique compliquée, où la distorsion IM est plus un problème.
À mon humble avis, c'est aussi un truc qui n'aime pas être trop fait. Certaines personnes aiment adoucir leurs amplificateurs à transistors avec un préampli à lampes, mais vous pourriez trouver que ce circuit plus un amplificateur SET (ou même SIT) est trop une bonne chose.
Avec un peu d'effort et bonne chance, ça sonnera bien.
Vos résultats peuvent varier, mais n'oubliez pas que nous sommes ici pour nous amuser - c'est du divertissement,
pas de la dialyse.
A+
Christophe
-

LUX35 - 50 watts

- Messages: 927
- Inscription: 02 Nov 2010 à 19:02
- Localisation: Sud Rennes
-
Re: La carpe et le lapin, mon intégré
#17 par babaas » 29 Jan 2020 à 19:28
Tron_ic » 27 Jan 2020, 13:14 a écrit:Bonjour mkl,
On peut bien sûr imaginer et faire beaucoup de choses la preuve ! Mais de là à ce que cela soit cohérent c'est autre chose.
Ce tube c'est une histoire marketing très bien ficelée et à ce titre je dit bravo c'est très fort ! Dans la pratique et comme je l'ai dit ce tube est inexploitable seul et le coupler à d'autres tubes me semble une idée un peu saugrenue ! :wink:
Salutations. Tony
p.s.
pour qui souhaiteraient un préamplificateur ou buffer à tubes c'est très simple il suffit d'employer un vrai tube !
Pourtant, pour un truc qui ne doit pas marcher, et bien ma foi, le schéma de Pass fonctionne vraiment bien.
Cela faisait bien longtemps que je n'avais pas pris autant de plaisir à écouter de la musique chez moi, et des trucs j'en ai vu passer.
Avec un peu de bouteille, on a tendance à relativiser les dogmes techniques pour se concentrer sur le simple plaisir musical.
Bref, perso, je conseille d'essayer.
-

babaas - 500 watts

- Messages: 6585
- Inscription: 30 Juin 2010 à 14:34
- Localisation: Toulouse
-
Re: La carpe et le lapin, mon intégré
#18 par LUX35 » 01 Fév 2020 à 17:01
Si tu veux aller plus loin en clarté et définition, tu peux obtenir cette amélioration en changeant les 6 électrolytiques 10uF Silmic II de liaison (3 par canal) de l'entrée vers la sortie du préampli par des 0,22uF/1uF/3,3uF par des MKP.
Toutefois à la vue de la transformation, ces MKP demandent quelques réflexions pour les intégrer sur le PCB.
A+
Christophe
-- 01 Fév 2020, 16:16 --
Tron_ic » 27 Jan 2020, 12:10 a écrit:Bonjour Christophe,
Oui en effet, Pete et Nelson ont fait leur propre circuit avec ce nutube.
Ceci étant dit et comme je l'ai fait remarqué ailleurs ce tube n'à pour moi aucun intérêt en hi-fi car il n'est pas exploitable seul ! Si on examine les 2 schémas on s'apercevra qu'il sont très similaire et qu'il exploitent le nutube en " sandwich " par des semi-conducteur en l'occurrence des FET !
Salutations. Tony
[ Image ]
[ Image ]
Bonjour Tronic,
A défaut d'intérêt du tube dans ce système pour travailler sur les H2 comme tu prétends le penser suivant ton expérience, il y a aussi en proto un en all Jfet et cela match aussi bien mais en mieux que moins moins bien.
En espérant t'avoir rassuré.
A+
Christophe
-

LUX35 - 50 watts

- Messages: 927
- Inscription: 02 Nov 2010 à 19:02
- Localisation: Sud Rennes
-
Re: La carpe et le lapin, mon intégré
#19 par mkl » 01 Fév 2020 à 17:49
LUX35 a écrit:Bonjour Babaas,
Si tu veux aller plus loin en clarté et définition, tu peux obtenir cette amélioration en changeant les 6 électrolytiques 10uF Silmic II de liaison (3 par canal) de l'entrée vers la sortie du préampli par des 0,22uF/1uF/3,3uF par des MKP.
Toutefois à la vue de la transformation, ces MKP demandent quelques réflexions pour les intégrer sur le PCB.
A+
Christophe
N'est-ce pas risqué de changer à ce point la valeur de ces capas de liaisons (divisée par 50, 10 et 3, quand même)? Pas de conséquences sur la bande passante ou autre? J'ai tendance à les voir comme des filtres passe-haut, mais je me trompe peut-être...
“It's entertainment, not dialysis.” (Nelson Pass)
-

mkl - 500 watts

- Messages: 16424
- Inscription: 21 Oct 2010 à 19:34
- Localisation: Bretagne Zone HR
-
Re: La carpe et le lapin, mon intégré
#20 par LUX35 » 01 Fév 2020 à 19:21
Fait par plusieurs, et cela marche suivant zen mod.
Avec les nouvelles valeurs MKP (0,22uF, 1,0uF et 3,3uF au lieu de 10uF), le -3 dB est de 10 Hz à 65 kHz.
A 20 Hz, la réponse est en baisse d'une petite fraction de dB seulement.
Pour exemple (ce n'est pas le mien):
A+
Christophe
-

LUX35 - 50 watts

- Messages: 927
- Inscription: 02 Nov 2010 à 19:02
- Localisation: Sud Rennes
-
Qui est en ligne
Utilisateurs parcourant ce forum: Aucun utilisateur enregistré et 4 invités
Faire un don








