deux voies 3 Hps
Les as du fer à souder et autres tweakers fous.
28 messages
• Page 2 sur 2 • 1, 2
Re: deux voies 3 Hps
#21 par AJMARS » 23 Déc 2015 à 18:19
Comme point de départ, j'ai mesuré la réponse en amplitude du SEAS A26RE4 dans l'axe dans sa charge. En dessous de 100 Hz, ces mesures sont peut être non valides, le préampli micro n'ayant pas été étalonné; Il faudra que je le refasse avec un autre système que je déplacerai à la montagne pour l'occasion. Néanmoins le comportement en HF est valide et le BF proche des simulations, et on remarque que la chute à 2000 Hz est semblable à celle annoncée et très régulière. Ce qui devrait me faciliter les choses coté filtrage.
J'ai un petit doute 6 ou 12 dB pour le filtrage.... ce sera à voir.
Données constructeur
Simulation charge close de 75 litres (Qtc = 0.7)
Les dBs sont non référencés, comme tu peux t'en douter, je ne mesure pas à 115 dB...
L'enceinte fait 75 litres, la charge est close, et remplie, sans tasser de laine de roche...
Les tweeters Scan Speak seront montés débaflés, la colonne est construite "au plus" près du 26 cm.
A plus
André
J'ai un petit doute 6 ou 12 dB pour le filtrage.... ce sera à voir.
Données constructeur
Simulation charge close de 75 litres (Qtc = 0.7)
Les dBs sont non référencés, comme tu peux t'en douter, je ne mesure pas à 115 dB...
L'enceinte fait 75 litres, la charge est close, et remplie, sans tasser de laine de roche...
Les tweeters Scan Speak seront montés débaflés, la colonne est construite "au plus" près du 26 cm.
A plus
André
Too young to die, too old for audio
-

AJMARS - 500 watts

- Messages: 35342
- Inscription: 21 Oct 2010 à 20:26
- Localisation: Marseille
-
Re: deux voies 3 Hps
#22 par NAFI » 23 Déc 2015 à 19:55
AJMARS a écrit:[ Image ]
Les tweeters Scan Speak seront montés débaflés, la colonne est construite "au plus" près du 26 cm.
A plus
André
Tes tweeters débaflés me font penser à ça
Tu es Berger blanc ou jaune ?
JP
-

NAFI - 100 watts

- Messages: 3887
- Inscription: 14 Sep 2013 à 18:56
- Localisation: Campagne Montpelliéraine
Re: deux voies 3 Hps
#23 par dsdn » 23 Déc 2015 à 20:12
Ok
Mis à part la pente, Seas est fiable. Ta courbe est même plus belle...( mais bon l'échelle, hein...
)
Mesurer jusqu'à 100 Hz, c'est déja bien beau non ?
Je ne vois aucune incidences caractéristiques d'une pièce domestique, sur tes mesures...comment procèdes tu ?
Pour ta coupure, le 6 db semble envisageable, si le tweet encaisse.
Je pensais faire comme ça...Car mes colonnes sont faites de la même manière.( c'est à mon avis la première chose à régler, la charge).
DAvid
Mis à part la pente, Seas est fiable. Ta courbe est même plus belle...( mais bon l'échelle, hein...
Mesurer jusqu'à 100 Hz, c'est déja bien beau non ?
Je ne vois aucune incidences caractéristiques d'une pièce domestique, sur tes mesures...comment procèdes tu ?
Pour ta coupure, le 6 db semble envisageable, si le tweet encaisse.
.AJMARS a écrit:Les tweeters Scan Speak seront montés débaflés, la colonne est construite "au plus" près du 26 cm.
Je pensais faire comme ça...Car mes colonnes sont faites de la même manière.( c'est à mon avis la première chose à régler, la charge).
DAvid
-

dsdn - 100 watts

- Messages: 1491
- Inscription: 01 Déc 2012 à 04:40
- Localisation: seiches sur le loir
Re: deux voies 3 Hps
#24 par AJMARS » 23 Déc 2015 à 23:41
NAFI » 23 Déc 2015, 18:55 a écrit:Tes tweeters débaflés me font penser à ça
[ Image ]
Tu es Berger blanc ou jaune ?![]()
JP
Chablis....
La carafe c'est pour les amis, et plutôt Duval (;-))
A plus
Dernière édition par AJMARS le 24 Déc 2015 à 00:46, édité 1 fois.
Too young to die, too old for audio
-

AJMARS - 500 watts

- Messages: 35342
- Inscription: 21 Oct 2010 à 20:26
- Localisation: Marseille
-
Re: deux voies 3 Hps
#25 par AJMARS » 24 Déc 2015 à 00:09
dsdn » 23 Déc 2015, 19:12 a écrit:Ok
Mis à part la pente, Seas est fiable. Ta courbe est même plus belle...( mais bon l'échelle, hein...)
Mesurer jusqu'à 100 Hz, c'est déja bien beau non ?
Je ne vois aucune incidences caractéristiques d'une pièce domestique, sur tes mesures...comment procèdes tu ?
Pour ta coupure, le 6 db semble envisageable, si le tweet encaisse.
.
Je pensais faire comme ça...Car mes colonnes sont faites de la même manière.( c'est à mon avis la première chose à régler, la charge).
DAvid
Le mesures sont faites dehors, face à la montagne, qui est à plusieurs km et le micro en proximité....
J'avais un peu peur de ne pas avoir une chute propre en fin de bande, mais en fait, non...
L'échelle ma va bien, je visualise les tendance et la pente.... zoomer plus ne me permettrait de savoir rien que je ne sache déjà....
J'essaie d'avoir les tendances qui me satisfont, après quand on se place au points d'écoute tout ça est très "malaxé" par la pièce, je ne cherche pas à avoir des trucs tirés au cordeau.... de bonnes tendances me suffisent.
C'est une paire d'enceintes que je veux "minimum" avec une mise en oeuvre simple, peu d'éléments, bien choisis, rien de "torturé" dans les choix.... Pas de trucs "chers" pas de charge exotique, pas de matériaux de la mort qui tue de la Nasa....
Une platine vinyle, un intégré, une paire d'enceintes.... très loin du dématFDAcéramiqueextrudée.
A plus
André
Too young to die, too old for audio
-

AJMARS - 500 watts

- Messages: 35342
- Inscription: 21 Oct 2010 à 20:26
- Localisation: Marseille
-
Re: deux voies 3 Hps
#26 par dsdn » 24 Déc 2015 à 02:20
AJMARS a écrit:C'est une paire d'enceintes que je veux "minimum" avec une mise en oeuvre simple, peu d'éléments, bien choisis, rien de "torturé" dans les choix.... Pas de trucs "chers" pas de charge exotique, pas de matériaux de la mort qui tue de la Nasa....
http://francois.h.pagesperso-orange.fr/ecoute.html
Une bible...en quelque sortes..
Tu rigoles ?
David
-

dsdn - 100 watts

- Messages: 1491
- Inscription: 01 Déc 2012 à 04:40
- Localisation: seiches sur le loir
Re: deux voies 3 Hps
#27 par AJMARS » 24 Déc 2015 à 12:28
dsdn a écrit:http://francois.h.pagesperso-orange.fr/ecoute.html
Une bible...en quelque sortes..
Tu rigoles ?
David
Je cherche un truc.... une situation... un esprit....
Il y a un autre 26 cm, qui est vraiment pas mal chez SEAS, mais plus adapté à une charge bass-reflex, il faudrait que je prenne un jour le temps de le monter...
http://www.lautsprechershop.de/pdf/seas ... asheet.pdf
J'ai aussi un projet avec un 30cm (414-8B, AES TD12S ?) et une très belle paire de JBL LE85 que j'ai achetée il n'y a pas longtemps.... mais je n'arrive pas à lui donner une orientation que je sente bien...
Je cherche à ce que ces choses aient un sens et représentent quelque chose pour moi... c'est pas le plus facile.
...
A plus
Too young to die, too old for audio
-

AJMARS - 500 watts

- Messages: 35342
- Inscription: 21 Oct 2010 à 20:26
- Localisation: Marseille
-
Re: deux voies 3 Hps
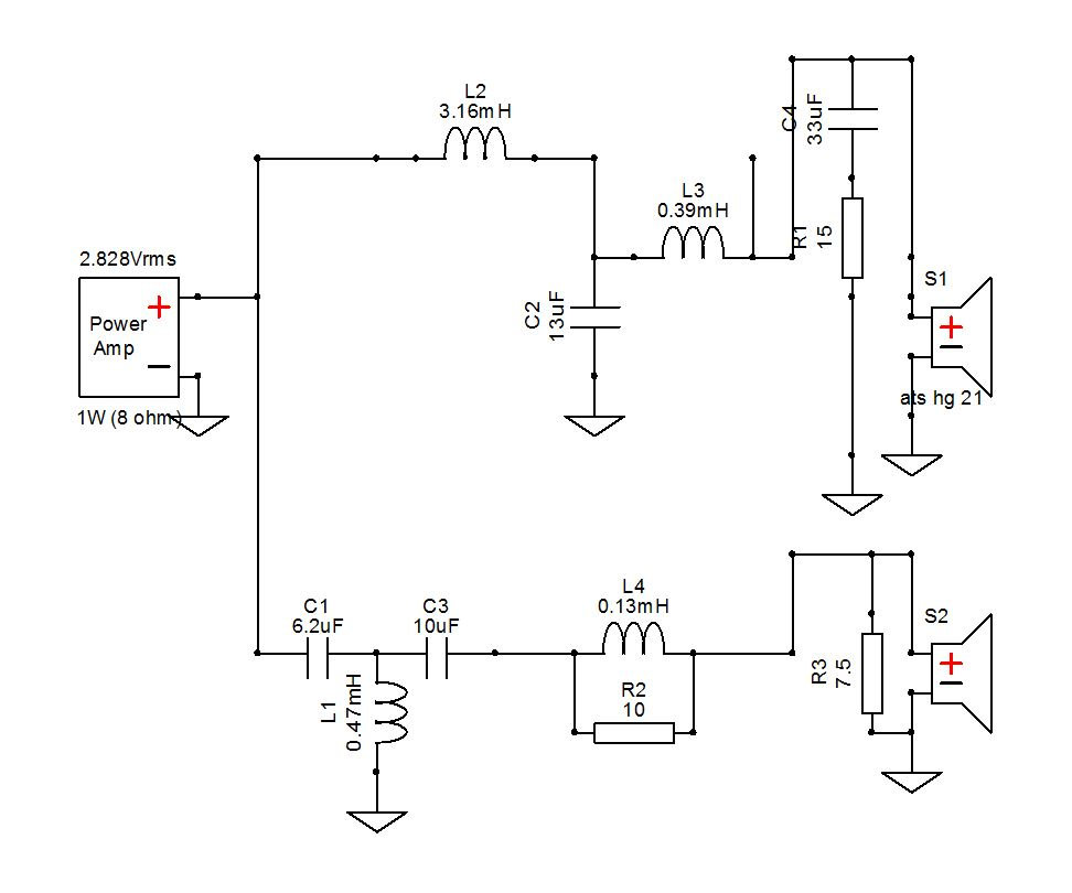
#28 par dsdn » 02 Jan 2016 à 09:17
Bonjour et meilleurs voeux
Après plusieurs essais sur Xsim, je tombes la dessus.
pour y parvenir, le filtre est complexe
J'ai tous les éléments pour constituer les filtres, et même si je ne sèches pas les condos au four à gaz ( That's the point), mais au four à pain, je devrais être en mesure de vérifier la validité des prédictions.
Si celles ci se confirment, je plancherais sur un filtre bien plus simple, afin de comparer.
Je vérifierais la valeur des composants avec Limp.
DAvid
-- 02 Jan 2016 à 08:29 --
Les courbes vu avec une autre échelle sont moins foupoudav's...
( il y a autant de creux et de bosses pourtant)
DAvid
Après plusieurs essais sur Xsim, je tombes la dessus.
pour y parvenir, le filtre est complexe
J'ai tous les éléments pour constituer les filtres, et même si je ne sèches pas les condos au four à gaz ( That's the point), mais au four à pain, je devrais être en mesure de vérifier la validité des prédictions.
Si celles ci se confirment, je plancherais sur un filtre bien plus simple, afin de comparer.
Je vérifierais la valeur des composants avec Limp.
DAvid
-- 02 Jan 2016 à 08:29 --
Les courbes vu avec une autre échelle sont moins foupoudav's...
( il y a autant de creux et de bosses pourtant)
DAvid
-

dsdn - 100 watts

- Messages: 1491
- Inscription: 01 Déc 2012 à 04:40
- Localisation: seiches sur le loir
28 messages
• Page 2 sur 2 • 1, 2
Qui est en ligne
Utilisateurs parcourant ce forum: Aucun utilisateur enregistré et 1 invité
Développé par phpBB® Forum Software © phpBB Group
Faire un don




