Je restaure mon audio research dac 2
Les as du fer à souder et autres tweakers fous.
Je restaure mon audio research dac 2
#1 par Juju94 » 12 Mar 2026 à 20:43
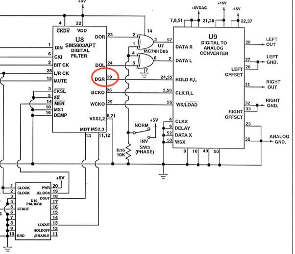
Mon Audio Research DAC2 a commencé à crachouiller il y a quelques mois. Puis plus de son. J’ai tout de suite accusé le module Ultra Analog D20400A.
Néanmoins, j’ai sorti mon Oscillo et ai fait plein de mesures… Résultat 1 : le filtre NPC SM8503 était mort.
On voit un signal carré à 353khz (donc 44,1x8) sur la pin 24 du NPC SM8503. Le même que la Output Word Clock alors que je devrais avoir un signal fluctuant, pas régulier, un signal numérique. C’est une sortie DATA. Donc j’imagine qu’il y a un court-circuit dedans. A changer.
Je me mets à chercher un NPC SM8503APT authentique. Oubliez les contrefaçons sur eBay ou Aliexpress. Les seuls qui restent sont à extraire d’un lecteur CD haut de gamme (pour la version T).
Je commande alors un module de remplacement sur base Burr Brown DF1704 de chez ASE Audio Tuning. Je monte un support tulipe en attendant la réception.

Il est cassé sur la photo, j’en ai remis un neuf depuis.
Je reçois le module ASE DF1704. Je le pose
Mais comme on le voit ici : pas de pin 19 et 20 et j’en ai besoin
pour gérer le de-glitch.
Je me procure donc un SM8503AP (pas T) mais bon, ça ira. Les chips versions APT sont triés. Et même il existe des « APT Color Coded 2SJ72/2SK147 » encore meilleurs. Mais bon, d’origine, c’est APT. Je me mets à en chercher un.
Je n’avais pas encore reçu mes D20400A. J’ai donc entrepris la restauration de mon D20400A : on refait les soudures traversantes. Je ferai des photos mais on trouve une vidéo sur Youtube ou le gars change les condo.
Je récupère un canal sans crachouilli. Mais il faut que je recharcute le module pour retirer le condensateur tantale (piste 15V). Condo qui ne sert à rien mais qui se met en shortcut. On enlève une électrode avec un petit cutter. On n’essaie pas de le remplacer. Mais il faut creuser dans de la résine dûr comme ma tête de têtu.
Finalement, je reçois mes D20400A presque neufs. J’en ai de la chance. En trouver un, c’est chaud. En trouver davantage en même temps, c’est extraordinaire. Et quasi neufs, c’est… miraculeux.
Mais les pins de ces modules ne rentrent pas dans mon support tulipe que j’avais fait poser et que j’ai dû reposer mieux.
Ca
Ça ne rentre pas dans ça :
Ce sont des modules qui servaient aux fabricants pour développer les appareils. Donc les pins sont faits pour aller dans des boards de prototypage.
Donc Kicad :
La largeur des pistes est « pensée » : les grosses pistes pour les masses et les 15V et le 5V et les plus ou moins fines pour les signaux numériques et analogiques (clock, data, output) pour éviter que ça fasse antenne. Enfin, c’est comme ça que je l’ai imaginé.
Et donc ça donne ça
Et ça fonctionne nickel
. J'avais un peu peur avec le support by Julien (moi). Mais je ne perds rien.
Et le D20400A d'origine qui crachouillait ne crachouille plus sur un canal. Reste l'autre.
Donc : j'avais deux soucis : NPC SM8503 qui commençait à vriller et le D20400A qui fatiguait à cause de ses condo Tantale vieillissants.
Avant d'accuser le D20400A, essayez de faire (faire) des mesures du NPC. Sa dégradation est semble t-il progressive.
J'ai cassé une patte de mon NPS8503AP pas T. J'ai réparé (soudure+résine qui durcit avec les UV) mais bon, j'attends mon APT.
J'avais changé auparavant le CS8412 par le CS8414.
Prochaine étape. Je vais mettre des dissipateurs thermiques sur les trucs que j'ai changés. Pour que ça soit plus joli (uniforme) et que ça rafraichisse un peu mieux le D20400A et le NPC.
Financièrement, je m'en sors pas mal.
Chez ARC, ils aiment bien enfoncer les composants dans des trous trop petits et souder comme il faut.
edit : j'ai aussi changé le DS34C86N : c'est un composant qui reçoit les signaux différentiels SPDIF et les convertit en logique CMOS tout en cleanant. Et pour le AES/EBU, ça passe d'abord par un transfo d'isolation. Mais peut être que celui là aussi va changer. Ce n'est pas celui d'origine et j'aime quand c'est d'origine sauf si c'est un peu meilleur.
Néanmoins, j’ai sorti mon Oscillo et ai fait plein de mesures… Résultat 1 : le filtre NPC SM8503 était mort.
On voit un signal carré à 353khz (donc 44,1x8) sur la pin 24 du NPC SM8503. Le même que la Output Word Clock alors que je devrais avoir un signal fluctuant, pas régulier, un signal numérique. C’est une sortie DATA. Donc j’imagine qu’il y a un court-circuit dedans. A changer.
Je me mets à chercher un NPC SM8503APT authentique. Oubliez les contrefaçons sur eBay ou Aliexpress. Les seuls qui restent sont à extraire d’un lecteur CD haut de gamme (pour la version T).
Je commande alors un module de remplacement sur base Burr Brown DF1704 de chez ASE Audio Tuning. Je monte un support tulipe en attendant la réception.

Il est cassé sur la photo, j’en ai remis un neuf depuis.
Je reçois le module ASE DF1704. Je le pose
Mais comme on le voit ici : pas de pin 19 et 20 et j’en ai besoin
Je me procure donc un SM8503AP (pas T) mais bon, ça ira. Les chips versions APT sont triés. Et même il existe des « APT Color Coded 2SJ72/2SK147 » encore meilleurs. Mais bon, d’origine, c’est APT. Je me mets à en chercher un.
Je n’avais pas encore reçu mes D20400A. J’ai donc entrepris la restauration de mon D20400A : on refait les soudures traversantes. Je ferai des photos mais on trouve une vidéo sur Youtube ou le gars change les condo.
Je récupère un canal sans crachouilli. Mais il faut que je recharcute le module pour retirer le condensateur tantale (piste 15V). Condo qui ne sert à rien mais qui se met en shortcut. On enlève une électrode avec un petit cutter. On n’essaie pas de le remplacer. Mais il faut creuser dans de la résine dûr comme ma tête de têtu.
Finalement, je reçois mes D20400A presque neufs. J’en ai de la chance. En trouver un, c’est chaud. En trouver davantage en même temps, c’est extraordinaire. Et quasi neufs, c’est… miraculeux.
Mais les pins de ces modules ne rentrent pas dans mon support tulipe que j’avais fait poser et que j’ai dû reposer mieux.
Ca
Ça ne rentre pas dans ça :
Ce sont des modules qui servaient aux fabricants pour développer les appareils. Donc les pins sont faits pour aller dans des boards de prototypage.
Donc Kicad :
La largeur des pistes est « pensée » : les grosses pistes pour les masses et les 15V et le 5V et les plus ou moins fines pour les signaux numériques et analogiques (clock, data, output) pour éviter que ça fasse antenne. Enfin, c’est comme ça que je l’ai imaginé.
Et donc ça donne ça
Et ça fonctionne nickel
Et le D20400A d'origine qui crachouillait ne crachouille plus sur un canal. Reste l'autre.
Donc : j'avais deux soucis : NPC SM8503 qui commençait à vriller et le D20400A qui fatiguait à cause de ses condo Tantale vieillissants.
Avant d'accuser le D20400A, essayez de faire (faire) des mesures du NPC. Sa dégradation est semble t-il progressive.
J'ai cassé une patte de mon NPS8503AP pas T. J'ai réparé (soudure+résine qui durcit avec les UV) mais bon, j'attends mon APT.
J'avais changé auparavant le CS8412 par le CS8414.
Prochaine étape. Je vais mettre des dissipateurs thermiques sur les trucs que j'ai changés. Pour que ça soit plus joli (uniforme) et que ça rafraichisse un peu mieux le D20400A et le NPC.
Financièrement, je m'en sors pas mal.
Chez ARC, ils aiment bien enfoncer les composants dans des trous trop petits et souder comme il faut.
edit : j'ai aussi changé le DS34C86N : c'est un composant qui reçoit les signaux différentiels SPDIF et les convertit en logique CMOS tout en cleanant. Et pour le AES/EBU, ça passe d'abord par un transfo d'isolation. Mais peut être que celui là aussi va changer. Ce n'est pas celui d'origine et j'aime quand c'est d'origine sauf si c'est un peu meilleur.
Dernière édition par Juju94 le 14 Mar 2026 à 21:51, édité 4 fois.
Debunk le SPDIF : https://spdif.onrender.com/ et paie moi un café : Simulateur et comparateur de câbles Coax, AES et Optiques
-

Juju94 - 10 watts

- Messages: 272
- Inscription: 05 Fév 2025 à 20:05
- Localisation: Panam
-
Re: Je restaure mon audio research dac 2
#2 par fdracing » 12 Mar 2026 à 22:35
Bravo pour ta persévérance , comme quoi d'être tétu ça aide parfois
.
.
-

fdracing - 100 watts

- Messages: 1949
- Inscription: 15 Fév 2016 à 19:18
- Localisation: Fréjus
-
Re: Je restaure mon audio research dac 2
#3 par Juju94 » 13 Mar 2026 à 12:52
C'est aussi parce que j'étais frustré... Ca aurait été plus facile d'en acheter un autre. Plus facile que de trouver des D20400A (qui sont venus du Canada et des USA).
Et puis je suis un peu fier aussi. Un pro m'a dit "c'est de la merde, c'est foutu, etc.. ". Ca m'a motivé. 3 datasheets (et encore juste pour voir ce ça quoi correspondent les pins et ce que je dois attendre en sortie de chacun d'eux), un schema de l'ARC (pour comprendre qu'il me fallait le pin 19 mais je n'avais pas le schéma du module ASE quand je l'ai acheté).
Et je suis fier de la débrouille et du PCB (j'ai même fichu mon nom dessus) et j'en ai un de réserve et les autres... pour les D20400A si j'en ai encore besoin pour d'autres DAC, ils ont tous des pins larges.
Pour le moment, je ne les vends pas. C'est un deal moral que j'ai avec le vendeur. Même si (et surtout) là où il est (et on peut difficilement faire plus loin), il ne me fera rien. On verra ceux qui sont à venir.
Et puis ce DAC était massacré. Certains l'on vu démonté ici. Il est quasi parfait désormais.
Je remercie Monsieur Wang (je crois) qui conçoit le D20400Plus, clone du D20400A. http://bbs.hifidiy.net/thread-1518819-1-1.html Il m'a aidé pour la restauration de mon D20400A.
Et puis je suis un peu fier aussi. Un pro m'a dit "c'est de la merde, c'est foutu, etc.. ". Ca m'a motivé. 3 datasheets (et encore juste pour voir ce ça quoi correspondent les pins et ce que je dois attendre en sortie de chacun d'eux), un schema de l'ARC (pour comprendre qu'il me fallait le pin 19 mais je n'avais pas le schéma du module ASE quand je l'ai acheté).
Et je suis fier de la débrouille et du PCB (j'ai même fichu mon nom dessus) et j'en ai un de réserve et les autres... pour les D20400A si j'en ai encore besoin pour d'autres DAC, ils ont tous des pins larges.
Pour le moment, je ne les vends pas. C'est un deal moral que j'ai avec le vendeur. Même si (et surtout) là où il est (et on peut difficilement faire plus loin), il ne me fera rien. On verra ceux qui sont à venir.
Et puis ce DAC était massacré. Certains l'on vu démonté ici. Il est quasi parfait désormais.
Je remercie Monsieur Wang (je crois) qui conçoit le D20400Plus, clone du D20400A. http://bbs.hifidiy.net/thread-1518819-1-1.html Il m'a aidé pour la restauration de mon D20400A.
Debunk le SPDIF : https://spdif.onrender.com/ et paie moi un café : Simulateur et comparateur de câbles Coax, AES et Optiques
-

Juju94 - 10 watts

- Messages: 272
- Inscription: 05 Fév 2025 à 20:05
- Localisation: Panam
-
Re: Je restaure mon audio research dac 2
#4 par pat13 » 13 Mar 2026 à 15:01
Belle prouesse d'avoir remis en bon état de marche ce D20400A qui est vraiment très analogique
A ce propos pourrais tu nous dire ce que valent les clones de ces convertisseurs et s'ils sont proches des originaux, si bien sur tu a eu l'occasion d'en écouter
A ce propos pourrais tu nous dire ce que valent les clones de ces convertisseurs et s'ils sont proches des originaux, si bien sur tu a eu l'occasion d'en écouter
-

pat13 - 100 watts

- Messages: 2589
- Inscription: 25 Sep 2012 à 13:00
- Localisation: Provence Verte, au pied du Castellas
-
Re: Je restaure mon audio research dac 2
#5 par Juju94 » 13 Mar 2026 à 17:01
Ah non malheureusement, je n'ai pas pu écouter le clone. D'ailleurs, il n'y a aucun retour sur ce module. Sur aucun forum. L'importateur est relativement enthousiaste. Mais il est tout seul. Personne d'autres ici n'a eu l'occasion d'écouter une version définitive. Je ne sais pas s'il y a eu des modules vendus. Et il n'y a pas de retour d'expérience "objectif" publié.
Il y a des vidéos sur Youtube et des posts sur Facebook sur les comptes de l'importateur. Mais entre nous... dans la hifi, c'est souvent la sobriété qui prime. Ce module s'adresse à des collectionneurs puristes et nostalgiques qui sont dans la retenue (tant qu'ils ne sont pas enivrés quand ils se rencontrent). Les hifistes qui ont un DAC D20400A dans la cave attendent de la sobriété dans la communication.
Il a un ami qui lui aussi communique sur les forums. Mais c'est très bref. Il arrive, 3 posts et repart. Disons qu'ils sont deux à en parler.
Mais ils semblent ravis. C'est déjà ça.
J'ai échangé à de multiple reprise avec le concepteur du clone. Dès 2024. C'est un bon technicien. Il va y arriver. C'est un perfectionniste.
Une chose est sûre, tout le monde n'est pas Dan Lavry et Dr.Remy Fourré (celui de la NASA?) , les concepteurs du D20400A.
Il y a des vidéos sur Youtube et des posts sur Facebook sur les comptes de l'importateur. Mais entre nous... dans la hifi, c'est souvent la sobriété qui prime. Ce module s'adresse à des collectionneurs puristes et nostalgiques qui sont dans la retenue (tant qu'ils ne sont pas enivrés quand ils se rencontrent). Les hifistes qui ont un DAC D20400A dans la cave attendent de la sobriété dans la communication.
Il a un ami qui lui aussi communique sur les forums. Mais c'est très bref. Il arrive, 3 posts et repart. Disons qu'ils sont deux à en parler.
Mais ils semblent ravis. C'est déjà ça.
J'ai échangé à de multiple reprise avec le concepteur du clone. Dès 2024. C'est un bon technicien. Il va y arriver. C'est un perfectionniste.
Une chose est sûre, tout le monde n'est pas Dan Lavry et Dr.Remy Fourré (celui de la NASA?) , les concepteurs du D20400A.
Debunk le SPDIF : https://spdif.onrender.com/ et paie moi un café : Simulateur et comparateur de câbles Coax, AES et Optiques
-

Juju94 - 10 watts

- Messages: 272
- Inscription: 05 Fév 2025 à 20:05
- Localisation: Panam
-
Re: Je restaure mon audio research dac 2
#6 par capvert » 13 Mar 2026 à 18:15
Super boulot, chapeau, pas facile a réparer, surtout pour trouver les bon composants.
En recherche, toujours...
-

capvert - 100 watts

- Messages: 1857
- Inscription: 02 Mai 2014 à 09:07
- Localisation: Près de Bordeaux
Re: Je restaure mon audio research dac 2
#7 par Juju94 » 14 Mar 2026 à 21:49
Reçu et monté
Edit : chose intéressante, en appuyant pour enfoncer le composant sur son support, j'ai exercé une contrainte sur les soudures. Ça s'est mis à bugger. Pour tester, j'ai donné des petits coups de manche de tournevis et ça crachouillait ou s'interrompait. J'ai remis un peu d'étain, pour en faire recouler dans les trous de ta carte. Et c'est nickel.
Bref rafraîchir les soudures, c'est bien aussi. Ça prend 5mn mais essayez vous aussi ce genre de petits tests si ça déconne. Personne n'ose jamais refaire des petites soudures sèches ou "qui n'adhèrent" plus. Et pas trop de flux SVP. Du bon étain à 34% de plomb. Ça fond plus vite, on évite d'abîmer les cartes car on met le fer moins chaud et c'est fiable. Un peu plus difficile à trouver, sur Ali, j'utilise le Mechanic.
Edit : chose intéressante, en appuyant pour enfoncer le composant sur son support, j'ai exercé une contrainte sur les soudures. Ça s'est mis à bugger. Pour tester, j'ai donné des petits coups de manche de tournevis et ça crachouillait ou s'interrompait. J'ai remis un peu d'étain, pour en faire recouler dans les trous de ta carte. Et c'est nickel.
Bref rafraîchir les soudures, c'est bien aussi. Ça prend 5mn mais essayez vous aussi ce genre de petits tests si ça déconne. Personne n'ose jamais refaire des petites soudures sèches ou "qui n'adhèrent" plus. Et pas trop de flux SVP. Du bon étain à 34% de plomb. Ça fond plus vite, on évite d'abîmer les cartes car on met le fer moins chaud et c'est fiable. Un peu plus difficile à trouver, sur Ali, j'utilise le Mechanic.
Debunk le SPDIF : https://spdif.onrender.com/ et paie moi un café : Simulateur et comparateur de câbles Coax, AES et Optiques
-

Juju94 - 10 watts

- Messages: 272
- Inscription: 05 Fév 2025 à 20:05
- Localisation: Panam
-
Re: Je restaure mon audio research dac 2
#8 par Jperel » 28 Mar 2026 à 01:02
Là on n'est plus vraiment dans la bricole. Pas de la haute voltige mais on s'en approche. Persévérance (qui a dit têtu ?), astuce (qui a dit système D ?), savoir-faire et intuition... comme je dis à mes enfants, le travail, ça paye. Bravo. Un jour je posterai la réparation d'un DAC ML36 qui me rappelle ce sauvetage. Et celle d'un Theta GenV balanced aussi.
Bonne soirée, et encore bravo !
Bonne soirée, et encore bravo !
apprenti en tout
-

Jperel - 1 watt

- Messages: 17
- Inscription: 13 Mai 2024 à 13:50
- Localisation: Val d'Oise
Re: Je restaure mon audio research dac 2
#9 par Juju94 » 07 Avr 2026 à 11:33
Merci beaucoup.
J'ai vraiment transpiré. J'ai eu très peur d'abîmer le DAC et les composants que j'avais eu tant de mal à trouver.
J'ai abîmé le NPC, le filtre. Un pin cassé à ras. J'ai réussi à le ressouder et faire tenir avec une résine UV en attendant un nouveau filtre (que j'ai trouvé) authentique.
Le DAC avait été modifié. Du coup, je l'ai remis d'origine. On ne voit pas tout.
J'ai réparé un canal de mon D20400A. Pour le coup, c'est super chaud car les versions ARC sont moulés des deux côtés.
Je vais faire l'autre canal. Mais comme j'ai trouvé des D20400A, j'ai préféré écouter ceux là et pour les tests, il fallait de modules qui fonctionnent.
J'ai vraiment transpiré. J'ai eu très peur d'abîmer le DAC et les composants que j'avais eu tant de mal à trouver.
J'ai abîmé le NPC, le filtre. Un pin cassé à ras. J'ai réussi à le ressouder et faire tenir avec une résine UV en attendant un nouveau filtre (que j'ai trouvé) authentique.
Le DAC avait été modifié. Du coup, je l'ai remis d'origine. On ne voit pas tout.
J'ai réparé un canal de mon D20400A. Pour le coup, c'est super chaud car les versions ARC sont moulés des deux côtés.
Je vais faire l'autre canal. Mais comme j'ai trouvé des D20400A, j'ai préféré écouter ceux là et pour les tests, il fallait de modules qui fonctionnent.
Debunk le SPDIF : https://spdif.onrender.com/ et paie moi un café : Simulateur et comparateur de câbles Coax, AES et Optiques
-

Juju94 - 10 watts

- Messages: 272
- Inscription: 05 Fév 2025 à 20:05
- Localisation: Panam
-
Qui est en ligne
Utilisateurs parcourant ce forum: Aucun utilisateur enregistré et 4 invités
Développé par phpBB® Forum Software © phpBB Group
Faire un don

















